
【前言】
2024年7月2日,新京报发布题为《罐车运输乱象调查:卸完煤制油直接装运食用大豆油》的报道,该报道指出,某些罐车在完成煤制油的运输后,未经彻底清洗便被用于装载食用油,这些油品最终被送往市场,存在危害消费者健康的潜在风险。2024年8月25日,新华社通报了罐车混运食用植物油事件的调查结果。调查组确认该事件违反常识和法律,涉及运输企业、车主、司机等多方责任,将依法处罚或追究刑事责任。河北邢台的五名企业负责人和车主将被查处,涉嫌犯罪者将移交警方。涉事司机已被立案并采取强制措施,三人因开具虚假票据被拘留。七家企业将受到行政处罚,包括许可证收缴和罚款。河北邢台市政府及监管部门人员因监管不力将被问责,纪检监察机关将调查公职人员失职问题。鉴于涉食品油犯罪的社会敏感性及研究紧迫性较高,本文将从司法实践的角度出发,并结合具有典型意义的食用油犯罪案例,旨为辩护实务提供参考性的思路。
一、涉食用油安全犯罪的相关法律规范
笔者通过人民法院案例库以及Alpha案例检索网发现,涉食用油安全犯罪集中在生产、销售伪劣产品罪,生产、销售不符合安全标准的食品罪,生产、销售有毒、有害食品罪这三罪名中。或许因近年来公开的案例数量减少,致使相较于涉成品油犯罪,涉食用油犯罪案件数量近年来有所下降。 根据相关法律规定【1】,司法实践中通说观点认为上述三个罪名在犯罪主体、客体以及主观方面基本相同。首先,对于犯罪主体,三者的行为主体均包括自然人和单位。其次,对于犯罪客体,其侵犯的都是市场经济秩序中国家对产品质量和食品安全的管理秩序以及侵犯了消费者的生命健康权利,并可能对社会公共利益造成损害。最后,对于犯罪主观方面,三者的责任形式均为故意,即明知自己的行为会发生破坏市场经济秩序、侵害或可能侵害消费者合法权益的结果,并且希望或者放任这种结果发生。虽然三罪名在犯罪主体、客体和主观方面有共通之处,但它们在犯罪对象、客观行为、立案标准等方面存在明显差异,具体详述如下:
(一)生产、销售伪劣产品罪
如上图所示,本罪规定在《刑法》第一百四十条,是指在产品中掺杂、掺假,以假充真、以次充好或以不合格产品冒充合格产品,销售金额达到五万元以上,或者未销售货值金额达到十五万元以上的行为,或者销售金额未达到五万元但将已销售金额乘以三倍后,与未销售货值金额合计达到十五万元以上。其中,“销售金额”,是指生产者、销售者出售伪劣产品后所得和应得的全部违法收入。“货值金额”是以违法生产、销售的伪劣产品的标价计算;没有标价的,按照同类合格产品的市场中间价格计算。货值金额难以确定的,需要按照《扣押、追缴、没收物品估价管理办法》的规定,委托估价机构进行确定。另外,对于是否为“伪劣产品”也难以确定的,应当委托法律、行政法规规定的产品质量检验机构进行鉴定。同时,根据行为人销售金额的不同,可能分别被判处四档刑罚。因此,对于本罪而言,相关产品质量检验报告和估价报告的合法性,以及犯罪金额的认定准确性,对于判断罪名是否成立及量刑轻重至关重要。
(二)生产、销售不符合安全标准的食品罪
本罪规定在《刑法》第一百四十三条,属于具体危险犯。如上图所示,只有生产、销售不符合《食品安全法》第33条和第34条规定的安全标准的食品,达到“足以造成严重食物中毒事故或者其他严重食源性疾病”的危险程度的,才可以构成本罪,而发生实害结果对人体健康造成严重危害或者有其他严重情节的,则属于结果加重犯,将处以更严重的刑罚。而对于涉嫌本罪的实行行为是否达到构罪的危险程度,必须经省级以上卫生行政部门确定的机构鉴定食品中是否含有可能导致严重食物中毒事故或者其他严重食源性疾患的超标准的有害细菌或者其他污染物。此外,需要特别说明的是,不符合安全标准的食品亦属于“伪劣产品”,故而,本罪与生产、销售伪劣产品罪属于特别法条与一般法条的关系。一方面,若生产、销售的食品不符合食品安全标准,但不足以造成严重食物中毒事故或者其他严重食源性疾病的,可能会被以生产、销售伪劣产品罪定罪处罚;若案涉实行行为同时构成生产、销售不符合安全标准的食品罪和生产、销售伪劣产品罪的,属于法条竞合,根据特别法条优先于一般法条的规则,应依照《刑法》第一百四十九条第二款的规定以处罚较重的规定定罪处罚。因此,对于本罪而言,确定罪与非罪、此罪与彼罪以及量刑轻重,一方面应确定案涉食品是否存在相应的食品安全标准。另一方面,应审查相关鉴定意见或是检验报告是否具有合法性、是否存在违反食品安全标准的情况。
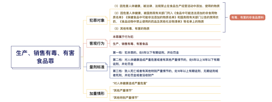
(三)生产、销售有毒、有害食品罪
本罪规定在《刑法》第一百四十四条,表现为在生产、销售的食品中掺入有毒、有害的非食品原料或者销售明知是掺有有毒、有害的非食品原料的食品的行为,即不仅要求有掺入行为,而且要求掺入的是有毒、有害的非食品原料。不同于生产、销售不符合安全标准的食品罪,本罪属于行为犯,即只要行为人实施了上述行为就构成犯罪,因此,准确认定“有毒、有害”“非食品原料”以及扣押物证与鉴定意见的一致性与合法性对于定罪与量刑就显得尤为重要。此外,本罪与生产、销售不符合安全标准的食品罪属于特别关系,成立本罪的行为,也必然符合生产、销售不符合安全标准的食品罪的犯罪构成【2】。但符合生产、销售不符合安全标准的食品罪的犯罪构成并不必然成立生产、销售有毒有害食品罪,因此,要确定是否可能构成生产、销售有毒、有害食品罪,可以依次从以下三点进行审查:其一,食品在生产、销售过程中是否掺入非食品原料;其二,掺入的非食品原料是否有毒、有害;其三,行为人对此情况是否明知。
二、涉食用油安全犯罪的主要特征
笔者以“食用油”为关键词,案由限定在刑法分则第二章“破坏社会主义市场经济秩序罪”范围内,从Alpha案例检索网检索2019年至2024年的近五年涉食用油安全犯罪的案例共得339份。在剔除案件重复、内容不符、信息缺失严重的案例后,共提取有效案例79份作为本文数据分析样本。通过对79份案例进行分类统计得知,涉食用油犯罪主体的行业背景、犯罪行为时空分布,以及犯罪行为的具体特征等内容,具体如下: (一)犯罪主体特征
根据数据分析,我国近五年来涉及食用油安全的犯罪主体主要为自然人,并且主要集中在餐饮行业、粮油行业及肉制品加工行业。79份案例中,从事餐饮行业的被告人有54个,占比高达69%;粮油行业有20个,占比为25%;最低的是肉制品加工业即5个,占比6%。在餐饮行业中,尤其是火锅店和饭店的经营者、厨师以及厨师长等职位的从业者,由于此类从业者职业特殊性,其在生产和经营过程中面临着较高的违反食用油质量安全规定的刑事风险,上述人员系此类犯罪的“高危群体”,这亦是他们在犯罪主体中占有一定比例的原因。然而,这并不表示所有餐饮行业从业者都会从事此类犯罪活动。 (二)犯罪时空特征 1.地域分布较为集中
近年来,我国涉食用油安全犯罪主要分布在14个省、市,其中四川省以36起案件数量居首,约占案件总量的46%,这一现象与川渝地区偏好重油重辣和“老油”锅底的饮食习惯密不可分。山东省和贵州省并列第二,各自有8起案例。贵州省的案例显示,火锅作为当地饮食文化的一部分,市场需求大,因此在涉食用油犯罪中也是火锅餐饮行业的食用油质量安全问题尤为突出。而山东省的案例则多发生在粮油加工行业,这与其作为粮油加工大省的地位有关,其监管难度、利益驱动、行业门槛等因素共同导致粮油加工领域成为大量假冒伪劣食用油的原产地。这些劣质食用油经简单加工后,以远低于市场价的价格进行销售,借助线上销售平台的监管漏洞和商品信息差,令消费者真假难辨、优劣难分。浙江省和广东省在涉食用油安全犯罪案件数量上也较为突出,据统计结果显示,两省的案件数量分别达到了7起和6起。这一现象与浙江、广东等地区经济发达、人口密集,餐饮业兴旺的发展现状密切相关。经济的繁荣为餐饮业提供了良好的发展基础,同时也可能间接为犯罪行为提供了滋生的土壤。 2.时间跨度相对较短
在犯罪持续时间方面,犯罪时间不足一年的有46起,占案件总量的比例高达58%,犯罪时间介于一年以上不满三年的有27起,占比为34%,而犯罪时间超过三年的仅有5起,占7%。此外,其中一份裁判文书中未明确犯罪持续时间。根据这些数据,可以得知近年来与涉食用油安全相关的犯罪行为持续时间普遍较短。这一现象,一方面,源于不仅反映了立法、执法及司法部门对公众食品安全需求的迅速反应,使得相关犯罪线索被及时发现。另一方面,由于时间的推移,司法机关在收集和采信证据方面面临一定困难,最终可能依据“存疑有利于被告的原则”来认定相关事实。 (三)行为特征
涉食用油安全犯罪的入罪行为主要有五种类型,即餐厨废弃物炼油型、毒素污染型、非法掺入型、肉制品加工废弃物炼油型、以假充真型。其中,占比最高的是餐厨废弃物炼油型,约占66%,此类犯罪行为主要涉及不法商家使用顾客食余的火锅汤底、烹饪产生的煎炸废油等国家禁止的餐厨废弃物作为原料生产食用油,或明知原料来源的情况下销售此类废弃物加工的油脂。此类行为常见于火锅店、川菜馆等餐饮场所。肉制品加工废弃物炼油型占10%,此类犯罪行为与餐厨废弃物型炼油型行为流程基本类似,但原料来源于各类肉制品加工废弃物,如牛板油、鸡鸭碎皮,甚至是狐狸肉等,这些原料存在动物疫病、兽药残留、微生物污染等多种安全风险。毒素污染型约占9%,此类犯罪行为是指生产、销售食用油过程中,因未履行食品安全义务导致的真菌毒素等污染严重超标,实践中主要表现为食用油中黄曲霉素B1含量超标。以假充真型占8%,主要是指粮油加工厂商销售的品类与实际不符,例如将食用调和油冒充自榨花生油。非法掺入型约占7%,涉及在食用油中掺入非食用物质,或在高价油中掺入低价油并冒充高档食用油销售的行为,实践中常见的非食用物质包括罂粟壳、乙基麦芽酚等,这些物质掺入后可显著提升食用油的香味。
三、涉食用油安全犯罪的辩护要点 (一)从主观明知找出罪的路径 如前文所述,本文讨论的生产、销售伪劣产品罪,生产、销售不符合安全标准的食品罪,生产、销售有毒、有害食品罪三个罪名均需要行为人对其所生产或销售的食用油系伪劣产品、不符合安全标准的食品或在食用油中掺入有毒有害非食品原料有明知。一般对于生产者主观上是否明知的争议较小,因为生产者一般都清楚食品的生产原料、工艺及流程等,即使生产者称自己不明知,但从客观方面也易推定其具备明知要件。因此,对于行为人主观是否明知的辩护焦点就集中在销售者。当销售者称对销售的产品系伪劣产品不明知时,司法机关多依据一般性的生活经验和逻辑进行推定。比如食用油是否经由正规渠道购进;采购食用油的价格是否明显低于市场上同类产品的正常价格;行为人是否具备足够的行业知识,了解食用油的安全标准和潜在风险,销售者是否检查了食用油的包装和标签,确保其符合食品安全标准、销售者是否在不适当的条件下销售食用油或者行为人曾经是否因为生产、销售有毒有害食品受到过行政处罚等等。这亦是司法解释对此类犯罪如何认定“明知”的路径。因此,辩护律师应从客观到主观构建辩护,将辩护重点放在客观事实层面,充分挖掘个案的特殊情况,从而在司法人员心中播下合理的怀疑。 (二)从犯罪主体找出罪或量刑的路径 根据《刑法》第三十一条的规定,单位犯罪与个人犯罪在刑事责任上存在差异:单位犯罪的,对单位判处罚金,并对其直接负责的主管人员和其他直接责任人员判处刑罚。这意味着在单位犯罪中,直接负责的主管人员和其他直接责任人员面临的刑事责任可能相对较轻,尤其是相比于个人犯罪的情形。然而,主张单位犯罪并不总是对个人有利,在某些情况下,如果认定为单位犯罪,那么单位不单单只是面临财产刑,还可能给单位带来额外的不利情形,例如影响股价、融资、合作等,一味主张单位犯罪可能并不明智。因此,在尊重事实的前提下,辩护律师制定辩护策略时,需要综合考虑案件的具体情况,评估主张单位犯罪对被告人可能带来的法律后果,包括是否有可能降低对个人的刑罚,或者是否存在不利于单位的其他后果【3】。 (三)从此罪到彼罪找轻罪的路径 如上所述,生产、销售伪劣产品罪,生产、销售不符合安全标准的食品罪和生产、销售有毒、有害食品罪三罪均规定在《刑法》第三章第一节“生产、销售伪劣商品罪”。其中,生产、销售伪劣产品罪为一般性条款,其与生产、销售不符合安全标准的食品罪和生产、销售有毒、有害食品罪为一般与特殊的关系。同时,生产、销售不符合安全标准的食品罪和生产、销售有毒、有害食品罪二者也是一般与特殊的关系,三罪的位阶可以简要表现为“生产、销售伪劣产品罪——>生产、销售不符合安全标准的食品罪——>生产、销售有毒、有害食品罪”。而根据法律规定,若在某些案件中存在法条竞合的情况,应该按照较重的规定定罪处罚,因此,辩护律师应就案件实际情况分析当事人犯罪行为的是否更适合适用较轻的罪名。
首先,案涉食品是否为“有毒、有害”“非食品原料”。对此,《危害食品安全刑事案件司法解释》第九条有明确的释义,上文已做分析,此处不再赘述,因此,在司法实践中,若在案证据不能充分证实行为人加工生产或销售的食用油中含有毒有害成分,也不能充分证实该油系使用地沟油,则指控的该部分犯罪事实无法成立,不能以生产、销售有毒、有害食品罪论处【4】。其次,案涉食品是否为不符合安全标准的食品以及是否经省级以上卫生行政部门鉴定并确定足以造成严重食物中毒事故或者其他严重食源性疾病的危险。这是司法实践中认定生产、销售不符合安全标准的食品罪的两项必备构成要件。因此,也应然成为辩护律师不可忽略的重要辩点【5】。最后,即是此类犯罪行为的兜底要素——案涉食品是否为“伪劣产品”。 需要特别注意,以上内容的区分需有鉴定意见/检测报告予以支撑。因此,辩护律师对鉴定意见/检测报告的质证是否切中要害就显得尤为重要,在涉食用油安全犯罪中主要表现在以下三个方面: (1)鉴定主体是否适格【6】。鉴定(检验)机构的资质是否符合《公安机关鉴定机构登记管理办法(2019)》和《司法鉴定机构登记管理办法》的规定,或者鉴定事项是否超出该鉴定机构业务范围、技术条件。鉴定人是否取得执业证书以及鉴定项目是否超出登记的执业类别;检测报告上是否有授权签字人及主检人的签名或者等效标识,原始记录上是否有检验人员签名或者等效标识,授权签字人是否具有法定资质、是否超出授权签字人的被授权范围等内容都应该是辩护律师需要注意审查的内容。 (2)检材(样本)是否真实和同一【7】。为确保送检材料来源以及防止送检材料污染,保证检测结果的客观性和真实性,辩护律师应当依照《食品安全抽样检验管理办法(2019)》、《食品安全监督抽检和风险监测工作规范(试行)》等法律法规对食品从抽样、封样、样品运输、检验、复检等各个环节是否存在不符合法律规定的情况进行仔细审查。同时从数量及形态方面与扣押清单或者笔录进行对检材(样本)的一致性进行细致比对。 (3)鉴定意见/检验报告与案件事实有无关联。关联性是其作为证据的三性之一,与证据的客观性(真实性)、合法性共同构成证据审查的重要方面。在司法实践中,鉴定/检验结论是否与案件的待证事实具有直接关联性,即该结论是否能够为解决案件中的专门性问题提供科学的、合理的依据,也是司法机关的重点审查内容。 (4)例外:“地沟油”犯罪无需鉴定。根据最高人民法院、最高人民检察院、公安部《关于依法严惩“地沟油”犯罪活动的通知》、《国务院办公厅关于进一步加强“地沟油"治理工作的意见》以及《食品中可能违法添加的非食用物质和易滥用的食品添加剂名单》的规定,“地沟油”犯罪,是指用餐厨垃圾、废弃油脂、各类肉及肉制品加工废弃物等非食品原料,生产、加工“食用油”,以及明知是利用“地沟油”生产、加工的油脂而作为食用油销售的行为。由于法律法规已经明确规定废弃食用油脂是非食用物质不得添加到食品中,故无需鉴定意见证明其有害性,司法机关可以直接认定为“有毒、有害的非食品原料”【8】。但若无法查明“食用油”是否系利用“地沟油”生产、加工,而行为人明知该“食用油”来源可疑而予以销售的,应分别情形处理:经鉴定,检出有毒、有害成分的,依照刑法第144条销售有毒、有害食品罪的规定追究刑事责任【9】。 (四)从犯罪数额找出罪或量刑的路径 犯罪数额不仅是生产、销售伪劣产品罪,生产、销售不符合安全标准的食品罪,以及生产、销售有毒、有害食品罪类犯罪的关键入罪要素,也是量刑的重要依据,同时还会直接影响到罚金的确定、违法所得的退缴以及赔偿责任的承担【10】。因此,在辩护过程中,需要特别关注以下几个点: 1.确定犯罪行为的起始时间。这涉及到准确计算涉案金额的时间范围,包括进货时间和销售时间,从而确保犯罪数额的准确性【11】,尤其是在共同犯罪案件中,各行为人仅对其参与生产、销售的犯罪数额承担责任【12】。 2.核查比对数额证据。司法实践中,对于生产、销售金额的认定需要综合考仔细核查比对数额证据,考虑多种证据,例如销售记录【13】、账本、证人证言、供述与辩解、扣押决定书与清单、微信聊天记录、检验报告【14】等证据,孤证无法认定销售数额【15】。 3.审查涉案金额的计算方式。“销售金额”是生产者、销售者出售伪劣产品后所得和应得的全部违法收入。司法实践中,对于实际销售金额和未实际销售的库存金额,通常分别按照犯罪既遂和未遂来认定。因此辩护律师应当对犯罪数额进行仔细甄别,剔除刷单【16】、虚假等不合理部分。例如,虽然鸳鸯锅系作为整体出售给消费者食用,在计算犯罪金额的时候不应区分白锅与红锅再做减半处理【17】,但是应当扣除小吃、酒水、烟以及清汤锅底等与锅底无关的消费【18】。然而对于锅底中销售的菜品金额是否应该予以扣减在实践中存在差异,即成都市中院某案例认为“所点菜品全部经由火锅店利用餐厨垃圾生产、加工的锅底加工的证据不足”且地沟油犯罪的“销售对象明确是利用“地沟油”生产的“食用油”。故原判未将菜品金额计入有毒、有害食品的销售金额并无不当”【19】。广元市中院案例中则认为“正常的食材经老油煮过后已被污染,本案认定的3943元是违法所得正确,不能只将440元地沟油来认定销售金额”【20】。这种差异反映了法院在审理案件时,对“地沟油”犯罪构成要件的理解和法律适用上可能存在差异。因此,辩护律师应根据案件实际情况,结合当地法院的裁判观点,制定相应的辩护策略,以维护被告人的合法权益。
(五)常规的量刑辩护是否穷尽 除了犯罪构成要件之外,在辩护中,针对犯罪情节的社会危害性进行综合评估对量刑也至关重要。首先,需考察被告人是否为从犯,其参与犯罪的程度和影响力相对较小,这表明其对社会的危害有限【21】。其次,若食品本身无安全问题,未对消费者健康造成实际威胁,这降低了行为的社会危害性【22】。再者,销售食品的时间长短直接影响社会危害性的大小,持续时间较短表明危害的扩散和影响有限【23】。此外,被告人若具备法定从轻或减轻处罚的情节,如初犯、自首、自动投案、如实供述、坦白、认罪认罚、退赔、立功等,这些都是积极减轻社会危害性的行为表现。综合这些因素,辩护律师可以主张被告人的行为虽构成犯罪,但社会危害性相对较低,请求法院在量刑时予以充分考虑,依法从轻或减轻处罚。
结 语 本文通过“罐车运输食用植物油乱象问题”浅谈涉食用油安全犯罪的司法现状及辩护策略。实践中,每个案件都有其独特性,正如世上不存在完全相同的两片叶子。辩护律师在办理此类案件还是其他案件,无论是准备无罪辩护、轻罪辩护还是量刑辩护,唯有心中有案卷,脑中有依据,以及敢于辩的勇气,善于辩的智慧才能使得我们的辩护充满力量,最终为委托人争取最大的合法权益。 注释 1. 《中华人民共和国刑法》《中华人民共和国产品质量法》(2018修正)《中华人民共和国食品安全法》(2021修正)以及《关于办理危害食品安全刑事案件适用法律若干问题的解释》(2021)《关于办理生产、销售伪劣商品刑事案件具体应用法律若干问题的解释》(2001)《关于公安机关管辖的刑事案件立案追诉标准的规定(一)的补充规定》等法律及司法解释。 2. 来源于:张明楷著《刑法学》(第六版)下册 法律出版社 第955页至956页。 3.黄永强、曾彩华生产、销售不符合安全标准的食品,(2019)粤0606刑初258号;蒋功敏生产、销售有毒、有害食品罪,(2020)渝0231刑初76号 4. 宋民海、韩官启生产、销售有毒、有害食品,(2019)鲁1625刑初47号 5. 陈某某生产、销售伪劣产品,(2023)豫1421刑初507号 6. 刘占良生产、销售伪劣产品罪,(2019)冀05刑终185号 7. 江某某、张某某等生产、销售有毒、有害食品罪、生产、销售有毒、有害食品罪,(2020)川0106刑初429号 8. 李家波、周宁、甘德国等生产、销售有毒、有害食品罪,(2019)川0106刑初461号;江某某、张某某等生产、销售有毒、有害食品罪、生产、销售有毒、有害食品罪,(2020)川0106刑初429号 9. 宾全福生产、销售有毒、有害食品罪,(2020)桂05刑终4号;吕琼、马小琼生产、销售有毒、有害食品罪,(2020)川1524刑初175号;梁朝雄生产、销售有毒、有害食品罪,(2019)川0823刑初145号 10. 被告人赵春节、熊道兵生产销售有毒、有害食品罪,(2020)川1725刑初62号;郭东方、郭益方、高加富生产、销售有毒、有害食品罪,(2020)川0105刑初630号;被告人杨某1、王某、徐某、杨某2、戴某、刘某、毕某犯生产、销售有毒、有害食品罪一审刑事判决书,(2020)苏0116刑初384号 11. 刘占良生产、销售伪劣产品罪,(2019)冀05刑终185号;陈某某生产、销售伪劣产品,(2023)豫1421刑初507号 12. 刘润生产、销售伪劣产品,(2020)鲁1311刑初130号 13. 杨某某生产、销售伪劣产品,(2019)鲁1311刑初522号 14. 黄永强、曾彩华生产、销售不符合安全标准的食品,(2019)粤0606刑初258号 15. 李家波、周宁、甘德国等生产、销售有毒、有害食品罪,(2019)川0106刑初461号 16. 杨某某生产、销售伪劣产品,(2019)鲁1311刑初522号;刘润生产、销售伪劣产品,(2020)鲁1311刑初130号;臧国良、庄须梅生产、销售伪劣产品,(2020)鲁1311刑初25号 17.韦萍、汪三全生产、销售有毒、有害食品罪,(2021)川0106刑初304号 18. 梁朝雄生产、销售有毒、有害食品罪,(2019)川0823刑初145号;邱勇生产、销售有毒、有害食品罪,(2018)川1621刑初353号;伍超、岳池县郭记捞一把铜锅串串火锅店生产、销售有毒、有害食品罪,(2020)川1621刑初177号 19.唐祥桥、梁军、宋天蓝等生产、销售有毒、有害食品罪,(2019)川01刑终1192号;龚得生产、销售有毒、有害食品罪,(2019)川01刑终1193号 20. 陈春明、鲜多聪、白娟等生产、销售有毒、有害食品罪,(2019)川08刑终76号 21. 王章民生产、销售不符合安全标准的食品,(2019)豫0923刑初333号;杨某某生产、销售伪劣产品,(2019)鲁1311刑初522号 22. 陈攀杰生产、销售伪劣产品罪,(2019)渝0118刑初255号 23. 杨兴艺、余光兴等生产、销售有毒等一审,(2023)云0302刑初967号;被告人邓小莲、杨秀方犯生产销售有毒有害食品罪案,(2020)川1725刑初202号








蜀ICP备:17000577号-1