
引 言
“废标色变”已经是很多行业内部人士默认的反应。但实际上,当咨询人谈到“废标”的时候,是否真的是废标,或“废标”的原因具体是什么,多数人会混淆,甚至包括采购业内人士。在此,笔者根据现行法律法规,浅析如下:
一、“废标”的法律来源
在《中华人民共和国招标投标法》及《中华人民共和国招标投标法实施条例》(以下简称《招标投标法》及《招标投标法实施条例》)范围内,没有“废标”的条款表述。在《中华人民共和国政府采购法》及《中华人民共和国政府采购法实施条例》(以下简称《政府采购法》及《政府采购法实施条例》)范围内,仅有《政府采购法》第三十六条提及“废标”。第三十六条规定的“废标”原因已明确列举,不存在兜底条款和“等行为”,分别是: 1.符合专业条件的供应商或者对招标文件作实质响应的供应商不足三家的; 2.出现影响采购公正的违法、违规行为的; 3.投标人的报价均超过了采购预算,采购人不能支付的; 4.因重大变故,采购任务取消的。 其中第二项和第四项可能需要进一步解释,但本文暂不展开。 那此处“废标”是指什么意思呢?根据《政府采购法》第三十六条第二款和第三十七条规定,废标后,采购人应当将废标理由通知所有投标人。废标后,除采购任务取消情形外,应当重新组织招标;需要采取其他方式采购的,应当在采购活动开始前获得设区的市、自治州以上人民政府采购监督管理部门或者政府有关部门批准。因此,首先“废标”采购人需要通知所有投标人,废标后果影响所有采购参与方,包括采购人和投标供应商;其次,废标后应重新组织招标(除采购任务取消),即废标可理解为“本次招标活动作废”。 二、“废标”外的效力规定
(一)招标投标体系
根据《招标投标法》《招标投标法实施条例》工程建设项目货物招标投标办法,对投标效力的规定,没有“废标”,但有“无效投标”“否决投标”以及“中标无效”。 1.无效投标情形 (1)与招标人存在利害关系,同时可能影响招标公正性的法人、其他组织或者个人,参加投标。 (2)单位负责人(法定代表人)为同一人或者存在控股、管理关系的不同单位,参加同一标段投标或者未划分标段的同一招标项目投标。 (3)联合体资格预审后,联合体内增减、更换成员的,参与投标的。 (4)联合体各方在同一招标项目中以自己名义单独投标或者参加其他联合体投标的 (5)投标人发生重大变化,如合并、分立、破产等不再具备资格预审文件、招标文件规定的资格条件或者其投标影响招标公正性的。 2.否决投标情形 (1)评标委员会经评审,认为所有投标都不符合招标文件要求的,可以否决所有投标。 (2)因有效投标不足三个使得投标明显缺乏竞争的,评标委员会可以否决全部投标。 (3)投标文件未经投标单位盖章和单位负责人签字。 (4)投标联合体没有提交共同投标协议。 (5)投标人不符合国家或者招标文件规定的资格条件。 (6)同一投标人提交两个以上不同的投标文件或者投标报价,但招标文件要求提交备选投标的除外。 (7)投标报价低于成本或者高于招标文件设定的最高投标限价,不能合理说明或者不能提供相关证明材料的。 (8)投标文件没有对招标文件的实质性要求和条件作出响应。 (9)投标人有串通投标、弄虚作假、行贿等违法行为。 注:投标文件存在“重大偏差”与上述情形可能重叠,但“重大偏差”与“未实质性响应”存在区别,系包含与被包含的关系。 根据前述情形,可知“否决投标”大致分为三类,一是形式不符合要求;二是内容不符合要求;三是存在违法行为。根据《招标投标法》第四十二条规定:“评标委员会经评审,认为所有投标都不符合招标文件要求的,可以否决所有投标。依法必须进行招标的项目的所有投标被否决的,招标人应当依照本法重新招标。”,因此评标委员会可以否决部分或所有投标。 3.中标无效 (1)因下列行为影响中标结果的,中标无效: 1)招标代理机构违反本法规定,泄露应当保密的与招标投标活动有关的情况和资料的,或者与招标人、投标人串通损害国家利益、社会公共利益或者他人合法权益的。 2)招标代理机构违反本法规定,泄露应当保密的与招标投标活动有关的情况和资料的,或者与招标人、投标人串通损害国家利益、社会公共利益或者他人合法权益的。 3)依法必须进行招标的项目,招标人违反本法规定,与投标人就投标价格、投标方案等实质性内容进行谈判的。 (2)直接无效: 1)投标人以他人名义投标或者以其他方式弄虚作假,骗取中标的。 2)投标人相互串通投标或者与招标人串通投标的,投标人向招标人或者评标委员会成员行贿谋取中标的。 3)招标人在评标委员会依法推荐的中标候选人以外确定中标人的,依法必须进行招标的项目在所有投标被评标委员会否决后自行确定中标人的。
(二)政府采购体系
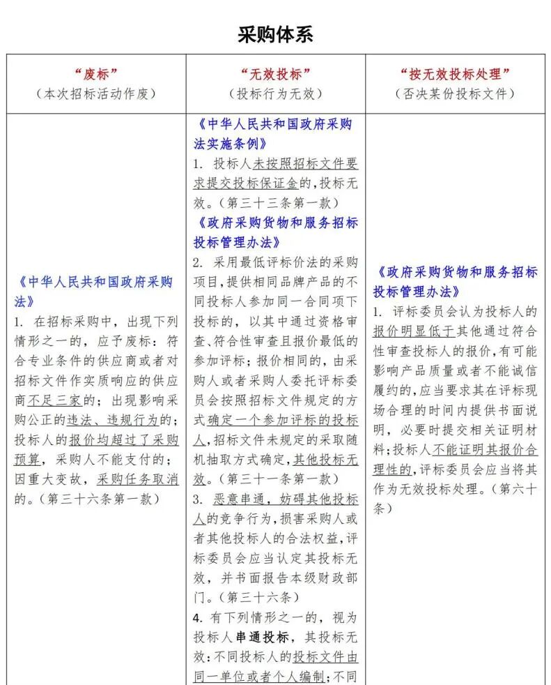
根据《政府采购法》《政府采购法实施条例》《政府采购货物和服务招标投标管理办法》,对投标效力的规定,除“废标”外,还有“无效投标”“按无效投标处理”以及“中标无效”三种。
1.无效投标情形
(1)投标人未按照招标文件要求提交投标保证金的。
(2)投标文件未按招标文件要求签署、盖章的。
(3)投标人串通投标的。
(4)投标文件未按招标文件要求签署、盖章的。
(5)不具备招标文件中规定的资格要求的。
(6)报价超过招标文件中规定的预算金额或者最高限价的。
(7)投标文件含有采购人不能接受的附加条件的。
(8)采用最低评标价法的采购项目,提供相同品牌产品的不同投标人参加同一合同项下投标的,报价相同的,由采购人或者采购人委托评标委员会按照招标文件规定的方式确定一个参加评标的投标人,招标文件未规定的采取随机抽取方式确定,其他投标无效。
(9)恶意串通,妨碍其他投标人的竞争行为,损害采购人或者其他投标人的合法权益。
(10)法律、法规和招标文件规定的其他无效情形。
2.按无效投标处理情形
评标委员会认为投标人的报价明显低于其他通过符合性审查投标人的报价,投标人不能证明其报价合理性的。
3.中标无效情形
(1)提供虚假材料谋取中标、成交的。
(2)采取不正当手段诋毁、排挤其他供应商的。
(3)与采购人、其他供应商或者采购代理机构恶意串通的。
(4)向采购人、采购代理机构行贿或者提供其他不正当利益的。
(5)在招标采购过程中与采购人进行协商谈判的。
(6)拒绝有关部门监督检查或者提供虚假情况的。
(7)向评标委员会、竞争性谈判小组或者询价小组成员行贿或者提供其他不正当利益。
(8)中标或者成交后无正当理由拒不与采购人签订政府采购合同。
(9)未按照采购文件确定的事项签订政府采购合同。
(10)将政府采购合同转包。
(11)提供假冒伪劣产品。
(12)擅自变更、中止或者终止政府采购合同。
(13)评审阶段资格发生变化,供应商未依照本条例第二十一条(资格预审合格的供应商在评审阶段资格发生变化的,应当通知采购人和采购代理机构)的规定通知采购人和采购代理机构的。
综上,可以看到,从两个体系出发,无效或否决情形均有重叠,且在不同规范性文件中以不同方式表述相同意思。总体上,因投标文件格式、投标内容问题,招投标体系下会导致投标被否决,政采体系下会导致无效;因投标人违法行为问题,会导致投标被否决、投标无效或中标无效;因投标人资质问题,会导致投标无效或中标无效。“废标”仅在政府采购体系下,因“供应商数量不足”“违法违规”“报价超预算”“采购取消”导致。但笔者建议,在讨论法律适用的同时,应当注意地方性法规是否具有特别规定,或在法律规定范围内进行细化,否则可能出现“文不对题”的情况。








蜀ICP备:17000577号-1