
导读:
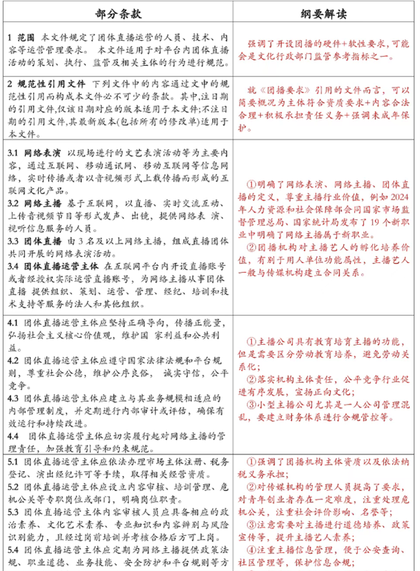
2026年1月27日,中国演出行业协会发布了国内首个团播管理规范《网络表演团体直播运营管理要求》(以下简称《团播要求》),系由北京抖音科技有限公司、北京快手科技有限公司、杭州无忧传媒有限公司等头部传媒机构共同起草。《团播要求》从机构与人员、内容与技术、服化道管理、安全与保障、社会责任与诚信建设等多个维度,明确了团播运营主体的管理责任与操作规范。本文将结合直播行业现状等对《团播要求》进行相关解读,并就团播公司发展提出风险防控建议,呼吁直播行业健康持续发展。
一、背景意义
本次发布的《团播要求》并非是法律法规强制性规定,但是蕴含着丰富的行业意义: 其一、直播行业群体广泛:法律的更迭意味着司法环境、经济土壤已发生变化,同理,中国演出行业协会发布了行业规范《团播要求》也足以证明目前从事直播行业的人员已经达到较大的规模。团播传媒机构更是直播领域的主力军,据不完全统计每日开团直播万+,得到了国家层面的关注以及就业群体选择。 其二、规范团播行业秩序:在直播行业早期日常管理趋于自由,对直播设备等硬件要求不高,《团播要求》主要起草单位系抖音、快手、无忧传媒等头部机构,作为“运动员”角色在直播领域积累了丰富的管理经验,同时作为平台方“裁判员”也更能洞察国家政策方向,做好行业示范标杆。《团播要求》作为国内首个针对团播的全国性、系统性管理标准,填补了行业监管空白,明确了团播运营主体的管理责任与操作规范,引导团播机构积极承担社会责任,促进行业健康发展。 其三、直播内容良性引导:在直播领域可以主要分为两种类型,类型一电商带货、部分商品宣传夸大、质量存在问题欺骗消费者,类型二直播表演打赏存在才艺表演质量不高以及部分话术不当、擦边行为等。本次《团播要求》推动团播从追求曝光转向注重内容创作,提升观众体验,促进优质内容的生产与传播。 其四、打造绿色直播经济:追求流量与打赏是直播行业以往趋势,甚至有不少未成年人进行直播打赏或进行直播表演,《团播要求》对此再次禁止。网络主播不应一味追求曝光量与收益,应更加注重自身身心健康与素质培养,团播机构对直播内容应进行审查,共同为社会大众输出优质表演。 二、相关条款解读



三、团播机构风险防控建议
《团播要求》的出台在一定程度上可以体现出未来相关法律规定的趋势,团播作为主播聚集性合作方式存在相关法律风险,本文将团播机构分为成熟型及初创型,相关建议如下: (一)成熟性团播机构发展建议
1、专业的孵化管理团队
成熟的团播机构应对行政职工岗、合作主播、第三方服务人员(舞蹈培养、音视频调试等)进行区分,形成稳定专业的孵化管理团队服务主播实现共赢。直播行业最根本的生产力是表演者,商业利润也是来源于直播表演,建立专业的孵化管理团队能识别及把控行业合规风险,避免陷入规模越大风险越大的“窘境”,更能促进团播长远健康发展。 2、将行业规则融入管理
孵化管理团队应熟练了解直播行业相关规则,例如《营业性演出管理条例》、《营业性演出管理条例实施细则》、《互联网文化管理暂行规定》、《网络表演经营活动管理办法》、《网络表演经纪机构管理办法》、《网络主播行为规范》、《关于加强网络文化市场未成年人保护工作的意见》、《关于规范网络直播打赏加强未成年人保护的意见》、《网络表演(直播)平台运营服务要求》、《网络表演经纪机构运营服务要求》等,同时将前述规则融入日常履约管理中,以主体带动主播,打造高雅直播内容。
3、优化硬件配套设施
直播表演呈现效果在一定程度上依赖于良好的硬件条件,空间较大的直播间、摄影设备、灯光、屏幕、道具等更能呈现具有吸引力的内容。在直播领域团播机构竞争也趋于激烈,公司规模、直播硬件、分成比例是吸引主播入会的有利因素。
4、提升主播素养
团播机构作为培养孵化主播的主体,应在直播内容、直播合作方面帮助主播艺人提升素养,引导树立正确的三观。由于主播艺人趋于年轻化,建议对其进行一定的普化宣传教育,主要侧重私下收取礼物、禁止不良行为、不当言论、积极纳税、刑事诈骗等方面,帮助主播发展事业。
5、审核直播内容
对于直播内容(歌曲、舞蹈、话术聊天、才艺PK等),团播机构应坚持底线思维与红线意识。对主播艺人的宣传包装应以真实性为前提,摄影录像、视频剪辑、音频调整等不宜浮夸,呈现的直播内容应符合大众导向、符合公序良俗、宣扬社会主义核心价值观。
6、避免合作劳动关系化
团播合作存在一定直播时长要求,需要明确是履约合作基础,与劳动管理存在差异性。直播表演呈现效果主要源于主播艺人,团播机构应发挥艺人的自主能动性,可以予以不同的跳点分成式合作。日常合作中,不应对主播艺人实行打卡上班制度,主播的休息需要考虑合作要求、身心健康、直播效果影响等。
7、应对不正当竞争
主播停播、跳槽现象,在一定程度上反应出传媒机构之间的竞争。一方面是大型公会之间就头部主播竞争,往往伴随着大额签约金及违约金赔偿等;另一方面是区域公会近线竞争,以成都为例主播从A公司跳槽至B公司,两个公司可能就在同一行政区或者直接距离仅几公里。因此,不仅在合作合同应予以约束,更应在日常管理中关注主播动向,一般情况下停播就可能意味着跳槽。
8、关注知识产权风险
输出直播内容音视频是关键核心之一,实务中存在未经授权同意引用他人原创音频从而引发知识产权侵权纠纷等,此类纠纷往往被传媒机构忽略,但是一旦证实构成侵权,结合使用时长、直播收益、传播量等,多会判决停止侵权、赔偿损失等。 王元律师团队研发的《主播公司风险化解手册》能有效规避团播公司风险,促进合规发展,如需合作敬请联系 (二)初创性团播机构发展
对于初创性团播机构不仅也面临着上述成熟性团播机构的风险,而且还面临其他风险:例如,由于前期管理人数少或身兼数职,缺乏管理经验;再如,行政职工岗不稳定,第三方导师合作不稳定等,往往容易引入劳动关系风险、补偿金、赔偿金等;还有,主播人数少无法形成吸引力等。建议:初创性团播机构在前期可以考虑加盟成熟的主播公会,借鉴成熟公会经验避免风险,后期再探索自己模式。








蜀ICP备:17000577号-1