2025年12月29日下午,发现律师事务所劳动与社会保障专业委员会成功举办“2025年度企业劳动用工专题分享会”。本次活动聚焦当前企业管理中至关重要的劳动用工合规与员工舞弊贪腐处置两大主题,围绕最新政策动态与典型案例,为参会的企业管理者、人事、法务及律师同仁提供深入、务实的专业解读。


主持人:吉紫璇律师
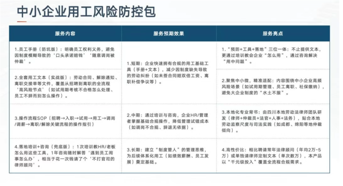
活动上半场,发现律师事务所合伙人、劳动与社会保障专业委员会主任张琪律师以《2025年度劳动用工政策梳理与企业应对策略》为主题,深入解读弹性退休、假期新规、混同用工连带责任等年度重点政策变化,并系统剖析了司法实践“实质审查”趋势下的企业用工风险。张琪律师结合最高人民法院、人力资源和社会保障部以及四川、重庆两地法院发布的大量典型案例,为企业提供了从制度修订、协议优化到用工流程合规的全链条应对策略。她特别推介了事务所针对企业实际需求研发的《集团企业混同用工风控管理专项法律服务》与《中小企业用工风险防控包》两款实务产品,旨在为不同规模企业提供精准、可落地的合规解决方案。

活动下半场,发现律师事务所反舞弊调查中心执行主任王江律师以《企业反舞弊调查与员工离职处理实务》为主题,结合多年一线调查实战经验,系统梳理了企业反舞弊工作中的常见难点与突破路径。他详细阐述了反舞弊调查的核心方法,以及刑事控告与劳动争议处理的实务流程与注意事项。通过对典型案件的生动解析,王江律师为企业如何在法律框架内果断、稳妥地处置舞弊行为提供了专业指引,助力企业有效捍卫自身权益,营造风清气正的内部治理环境。

高级合伙人倪云董事为本次专题分享会进行总结,他指出,劳动用工与反舞弊治理是企业合规管理体系的重要支柱,企业需建立常态化、系统化的风险防控机制。发现律师事务所将持续整合专业力量,为企业提供全方位、陪伴式的合规支持。

本次分享会现场气氛热烈,吸引了来自各领域的六十余位专业人士参与。活动内容紧扣实务,既有政策高度,又具实操价值,获得了与会者的高度认可与积极评价。发现律师事务所将持续以专业智慧护航企业发展,为企业提供优质的劳动用工法律服务。
围绕中小企业在用工管理与风险防控中的实际需要,我们设计了【中小企业用工风险防控包】专项法律服务产品,欢迎垂询! 适用对象:50-100人规模的中小企业 核心服务:员工手册、用工全套文书、入转调离关键流程操作指引 联系人:张琪律师 联系电话:182 8037 0963









蜀ICP备:17000577号-1