
作者:王元
引 言
近年来,随着智能手机、移动端平台及通讯技术的广泛普及,网络消费市场不断扩大,网络直播行业蓬勃发展,网络主播群体迅速壮大。据不完全统计,截至2024年底,职业主播数量超3880万人,日直播场次超350万次,直播行业成为就业新增长点,尤其在网络表演、电商、等领域吸纳大量从业者。网络主播以自己的舞蹈、歌唱、聊天等方式吸引粉丝进行打赏,极大的造就了互联网直播的繁荣。网络主播从新颖化逐步成为了大众化,该类群体也面临着诸多的法律风险,本文旨在梳理网络主播行业涉及的基本规范并强调相关要点,呼吁网络主播与传媒公司应保持良性合作、互利共赢。
一、网络主播的职业价值
(一)主播职业的由来
为健全符合我国国情的现代职业分类体系,大力发展新业态、新模式职业,开发新的就业增长点。2019年人力资源社会保障部开始建立完善新职业信息发布制度,实施职业分类动态调整,此后每年发布1至2批新职业信息。2022年人力资源社会保障部修订颁布《中华人民共和国职业分类大典(2022年版)》。2023年10月人力资源社会保障部发布通告向社会公开征集新职业信息,经有关机构和单位申报建议、专家评审论证、书面征求中央和国家机关有关部门意见等程序,进一步更新了职业种类。2024年7月31日,人力资源和社会保障部会同国家市场监督管理总局、国家统计局发布了19个新职业(15.网络主播)、28个新工种信息。
(二)网络主播职业的意义
笔者认为在国家层面明确了网络主播属于职业种类,对于网络主播及传媒公司有着重大意义:
1、纠正了不务正业的传统认知:对于刚从大学毕业初进社会的青年选择一份不是“正经体面”的工作,在非正常演艺场所进行才艺表演,对于大多数国民会认为是不务正业。然而,在国家层面明确了网络主播属于新职业后,会在一定程度上改变对网络直播表演的误解。
2、丰富了年轻人的职业选择等:工作的选择对于青年的发展、生活状态、兴趣热情有着极大的意义,传统的就业类型可以大致分为知识教育、科研、技术服务、劳动服务等。网络主播作为新兴职业,对于传统职业在工作方式、场地成本、报酬来源有明显区别,也进一步丰富了年轻人的职业选择。
3、推进了网络经济的快速发展:以往的网络主播更多是电商带货,随着网络技术与网民认知的变化,才艺表演、游戏主播、音播、短视频等逐渐丰富了网络主播的输出内容,也极大的推进了网络经济的发展,例如通过网红打卡旅游景点等方式,可以进一步推广景区文旅。
4、让更多网民存在无限可能:抖音、快手、小红书等平台使部分群体之间的差异化逐渐“平民化”,也赋予了更多普通群众展现的机会以此实现自己的“明星梦”。网络表演传播性快、受众群体具有广泛性,因此也让部分群体通过粉丝打赏、直播带货等方式获得了较高的收入,让更多网民存在无限可能。
二、主播艺人涉及的相关规定
网络主播在进行直播活动的过程中会涉及相关法律规定、规范文件、行业倡议等,笔者主要梳理如下:《中华人民共和国民法典》、《中华人民共和国刑法》、《中华人民共和国网络安全法》、《中华人民共和国个人信息保护法》、《中华人民共和国电子商务法》、《中华人民共和国广告法》、《中华人民共和国著作权法》、《中华人民共和国消费者权益保护法》、《中华人民共和国税法》、《中华人民共和国税收征收管理法》、《中华人民共和国治安管理处罚法》、《营业性演出管理条例》、《互联网文化管理暂行规定》、《网络表演经纪机构管理办法》、《网络表演经营活动管理办法》、《网络主播行为规范》、《关于加强网络直播规范管理工作的指导意见》、《互联网直播服务管理规定》、《网络直播营销行为规范》、《网络直播规范发展倡议》(四川省)......。
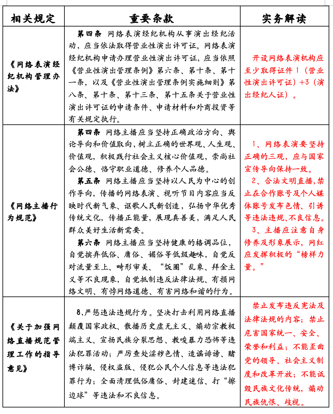
三、部分重点规定的摘要解读




四、司法实践中的常见情况
(一)主播跳槽承担高额违约金
才艺主播通过网络表演获得打赏礼物进而获得报酬提成,一般情况下主播艺人与传媒公司/MCN机构成立的是合同关系,这也是当下主流的裁判观点。在签订的合作合同中一般会约定有几十万到千万不等的违约金,更是把跳槽作为严重的违约情节,人民法院会根据传媒公司的投入、孵化成本、履约时间、剩余履约时间、主播已获得收益、违约的恶劣性、预期利益、案件情况等综合裁判违约金。就以四川省成都地区为例,锦江区人民法院在(2021)川0104民初11589号、(2023)川0104 民初 12017 号案件判决了违约主播承担100万元违约金,主播不服上诉至成都中院但是予以维持。因此,主播如需解约建议尽量与传媒公司协商处理,切勿以生病等理由搪塞,避免陷入违约金纠纷。
(二)粉丝打赏礼物退还争议
一般情况下完全民事行为能力人士在自己经济能力承受范围内进行直播打赏,一般被认定为网络服务合同关系(也有部分法院曾认为是赠与合同关系)。网络用户通过充值购买虚拟礼物打赏主播,本质是购买主播提供的表演、互动等精神文化服务,主播也提供了舞蹈、歌曲等表演,其获得报酬具有对应性,因此在用户进行消费后诉求退还礼物不具有合理性。
另一方面,如果主播与网络用户存在违背公序良俗等行为,打赏礼物明显超过了正常经济能力或者存在挥霍夫妻家庭财产等情况,超额部分诉求退还则具有相应的法律依据及合理性。还有,若打赏者为未成年人,其监护人可根据《民法典》及相关司法解释要求平台或主播返还打赏款项,法院一般会予以支持。
(三)网红主播涉及的相关刑事犯罪
1、入库案例-【编号】2025-05-1-222-001-主播郑某诈骗罪:
主播郑某利用网络主播虚构的身份、职业、情感经历等情形,诱使以恋爱为目的的被害人对主播虚构的性别、已经结婚等情形产生认识错误,给主播打赏或以其他方式给予财物的,应当认定具有非法占有目的。该行为及主观意图符合《中华人民共和刑法》第二百六十六条规定,依照诈骗罪定罪处罚。
2、于某、黄某等13人犯传播淫秽物品牟利罪:
2021年3月,湖南省株洲市公安局荷塘分局接到群众举报,某直播平台存在色情直播活动。经查明,自2019年10月以来,犯罪嫌疑人于某以牟利为目的,陆续招募方某、陈某等多人进行淫秽直播表演,并以“家族长”(帮助直播平台寻找主播并进行管理,以家族进行划分管理,管理者被称为家族长)的身份组织方某等人在湖南、福建等地利用该直播平台进行色情直播,通过收取直播礼物、创建收费房间以及线下卖淫活动非法获利约90万元。后于某、黄某等13人犯传播淫秽物品牟利罪,判处有期徒刑数年。
3、武汉首例利用网络直播被认定寻衅滋事罪:
二十出头的刘某以邀约女性吃饭并中途逃单为噱头,在未经被害人小美允许的情况下进行网络直播。后发生争执两人从餐厅一路拉扯至户外广场,刘某将小美推倒压于身下,又持续恶言辱骂小美且全程未中断直播。警察接到报案赶至现场,抓获了刘某。而小美因此事件精神受创,经鉴定确诊“精神分裂症”。据统计,当天刘某的直播平台上累计观看人数达到2097人,视频被转发到相关网络平台后,播放量达到3459次,评论67条。检察机关综合认为,刘某辱骂、中伤、攻击和贬低他人人格等行为,不仅已然造成被害人精神失常的严重后果,也带来不良社会影响,达到情节恶劣程度,构成寻衅滋事罪。
4、网络明星涉嫌拒执罪:
湖南湘潭市中级人民法院曾官方报道网红杨某执行案件,杨某凭借独特的嗓音和直播平台的助力,迅速走红了网络,但选择隐匿行踪试图逃避法院生效判决的债务偿还责任,让执行难度增加。后执行局得知其将在云南某地演出,执行工作人员积极行动以拒执为手段从而执行回款。
五、相关建议
在未来相当长的一段时间网络直播经济依旧会保持活跃,国家相关部门也从税务、表演内容等方面开展更多的管制与引导。笔者予以广大主播建议如下:保持正确的职业价值观,表演内容与正向价值保持一致;遵守法律法规的红线,善于守住道德的底线,禁止发生不正当行为与交易;珍惜与传媒平台合作机会,切勿盲大盲从。主播事业的发展也可能会面临诸多的挑战,例如在直播过程中受到低俗之语影响乃至侮辱等,主播人士也要维护自己的合法权益,传媒公司作为主播的合作方也应协助主播积极维权,促进双方长远发展。

声 明
本文仅代表作者观点,不得视为发现律师事务所或其律师出具的正式法律意见或建议。如需转载或引用,请注明出处。








蜀ICP备:17000577号-1